
| 索引号 | 11332500MB1647295F/2025-1010449956 | 文号 | |
| 组配分类 | 应急管理通知公告 | 发布机构 | 丽水市应急管理局 |
| 成文日期 | 2025-12-23 | 公开方式 | 主动公开 |
丽水市2026年1月安全生产“三项岗位”人员考试计划?
考试点名称:丽水市安全生产考试中心
考试点地址:莲都区南明山街道枫岭街1390号(丽水市应急救援中心内)
考试服务电话:2070072
培训监督电话:2070708
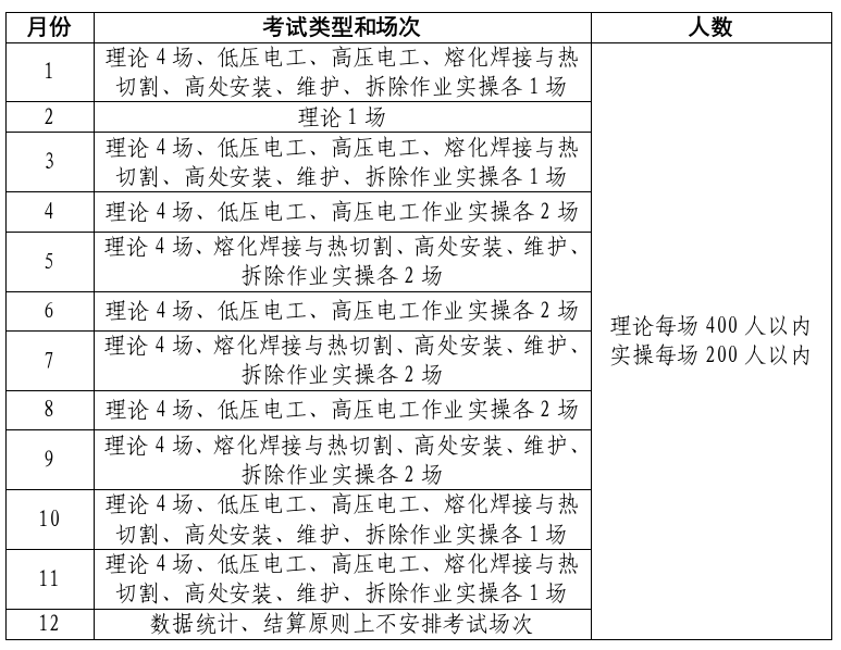
丽水市2026年度安全生产“三项岗位”人员考试计划?
考试点名称:丽水市安全生产考试中心
考试点地址:莲都区南明山街道枫岭街1390号(丽水市应急救援中心内)
考试服务电话:2070072
培训监督电话:2070708
备注:1.本年度考试计划适用于丽水市安全生产考试中心。
2.县级考试点由县应急管理局参照发布后市应急管理局汇总发布。